В избранное
Представленная выпускная квалификационная работа посвящена решению актуальных технических задач: переводу котельной на природный газ и реконструкции ее системы водоподготовки с целью повышения качества питательной воды. Работа выполнена в соответствии с заданием кафедры на дипломное проектирование. Работа содержит 119 листов, состоит из шести разделов и двенадцати чертежей формата А1. В дипломном проекте содержится 29 рисунков и 28 таблиц.
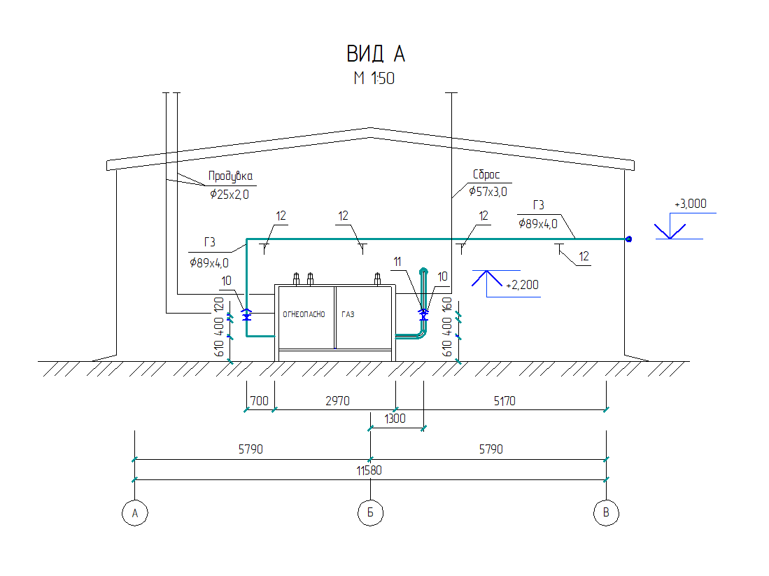
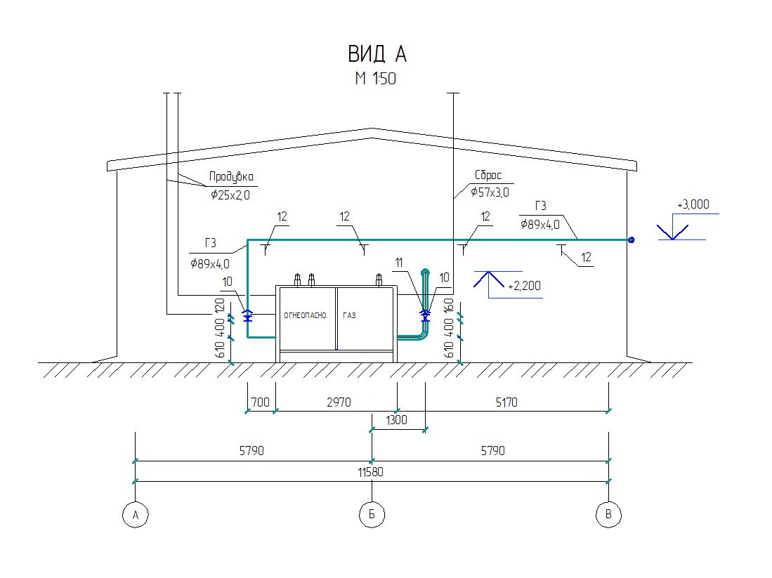
В первом разделе на основании проведенного анализа работы котельной были выявлены существующие недостатки и принято решение о необходимости реконструкции оборудования котельной. На основании расчета тепловых нагрузок потребителей был определен годовой расход газа, рассчитан диаметр газопровода котельной и проведена оценка потерь давления в нем. Также приведено описание ШРП и наружного газопровода. Дипломант обосновала выбор современных комбинированных горелок для парового и водогрейных котлов. Для хранения резервного топлива предусмотрен склад дизельного топлива.
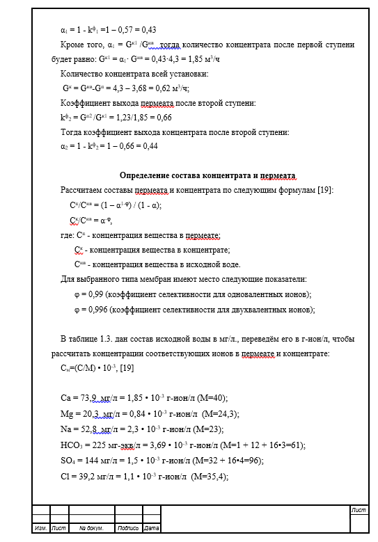
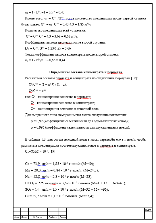
В работе в качестве альтернативы ионитным фильтрам водоподготовительной установки предлагается установить современную обратноосмотическую установку, вырабатывающую высококачественную обессоленную воду. Приведена схема установки и выбор типа мембран, подобрано необходимое оборудование, а также рассчитаны состав и объем концентрата и пермеата.
Раздел «Автоматика» посвящен выбору и описанию системы автоматического регулирования и защиты комбинированных горелок, а также системы пожаротушения котельной. Произведен выбор сигнализатора наличия загазованности и угарного газа в помещении котельной. Графическая часть и пояснительная записка выполнена в соответствии с требованиями ЕСКД на высоком уровне.
В разделе «БЖД» были рассмотрены возможные опасные и вредные производственные факторы, сопутствующие технологическому процессу сварки стального газопровода, а также способы их устранения.
В разделах «Экономическая часть» был произведён расчёт возможного экономического эффекта от реконструкции и срока окупаемости проекта и представлены соответствующие результаты расчёта, приведена оценка выбросов загрязняющих веществ в окружающую среду.
Содержание
Титульный лист
Задание ВКР
Календарный план
Введение
1. Газоснабжение и реконструкция системы водоподготовки котельной
1.1. Анализ эффективности работы котельной
1.1.1. Основное оборудование котельной и режимы его работы
1.1.2. Описание схемы водоподготовительной установки
1.1.3. Недостатки существующей котельной. Постановка задания на проектирование
1.1.4. Выводы
1.2. Определение необходимого расхода газа. Схема наружного газопровода высокого давления
1.2.1. Расчет теплопотребления группы зданий от котельной
1.2.2. Определение расхода газа
1.2.3. Описание схемы наружного газопровода высокого давления
1.3. Разработка внутреннего газопровода котельной. Выбор комбинированных горелок для котельных установок
1.3.1. Описание ГРП котельной
1.3.2. Разработка системы внутреннего газопровода котельной. Расчет допустимого диаметра газопровода
1.3.3. Выбор комбинированных горелок для водогрейных и парового котла
1.3.4. Выбор резервуаров для хранения резервного дизельного топлива
1.4. Разработка схемы водоподготовительной установки котельной на основе обратноосмотического метода обработки воды
1.4.1. Описание схемы
1.4.2. Выбор типа фильтрующих элементов и определение состава концентрата и пермеата
1.5. Выбор вспомогательного оборудования схемы водоподготовки
1.5.1. Выбор аэрационной колонки и насыпного фильтра для обезжелезивания воды
1.5.2. Выбор обеззараживающей установки, фильтров тонкой очистки и подогревателя исходной воды перед ООУ
1.5.3. Выбор насосов высокого давления для ООУ и обессоленной воды
1.5.4. Выбор бака обессоленной воды
1.5.5. Компоновка оборудования ВПУ
2. Автоматика
2.1. Система автоматического управления и защиты комбинированных горелок Weishaupt
2.1.1. САУиЗ комбинированных горелок Weishaupt типа GL8/0-D
2.1.2. САУиЗ горелки Weishaupt (M) типа RGL11/1-D
2.2. Принцип работы и описание оборудования САУиЗ горелок Weishaupt
2.2.1. Регулятор давления газа типов 4/1 и 5/1
2.2.2. Двойной магнитный газовый клапан DMV горелок Weishaupt
2.2.3. Реле давления газа (мин. и макс.) горелок Weishaupt
2.2.4. Автоматический контроль герметичности VPS 504 горелок Weishaupt
2.2.5. Контроль пламени горелок Weishaupt
3. Безопасность жизнедеятельности
3.1. Перечень работ при монтаже стального газопровода среднего давления в помещении котельной
3.2. Опасные вредные производственные факторы при производстве работ по монтажу стального газопровода среднего давления в помещении котельной
3.3. Разработка мероприятий по обеспечению безопасности при производстве работ по сварке газопровода котельной
3.4. Мероприятия по обеспечению промышленной безопасности, предупреждению аварий и локализации их последствий при эксплуатации котельной
4. Технология строительно-монтажных работ
4.1. Монтаж внутреннего газопровода котельной
4.2. Технологическая карта ручной дуговой сварки газопровода, работающего при давлении до 1,2 МПа
5. Управление в строительстве
5.1. Общие положения
5.1.1. Назначение проекта производства работ и его состав
5.1.2. Организационно - строительная схема строительства
5.2. Расчет объемов работ
5.3 Расчет трудоемкости работ
5.4. Календарный план строительства
5.5. Технико-экономические показатели
6. Экономика строительства
6.1. Общие положения
6.2. Состав и виды сметной документации
6.2.1. Локальные сметы
6.2.2. Объектная смета
6.3. Расчет сметной стоимости
6.4. Оценка экономического эффекта при переводе котельной на природный газ
6.4.1. Сравнение затрат на топливо
6.4.2. Сравнение затрат на топливо реконструируемой котельной по при работе на дизельном топливе и газе
6.5. Оценка воздействия выбросов загрязняющих веществ на окружающую среду до и после реконструкции котельной
6.5.1. Выбросы загрязняющих веществ при сжигании дизельного топлива паровым котлом LOOS (существующий)
6.5.2. Выбросы загрязняющих веществ при работе парового котла LOOS на резервном дизельном топливе (после реконструкции)
6.5.3. Выбросы загрязняющих веществ при работе парового котла LOOS на природном газе (после реконструкции)
6.5.4. Выбросы загрязняющих веществ при работе водогрейных котлов Vitoplex 100 на резервном дизельном топливе (после реконструкции)
6.5.5. Выбросы загрязняющих веществ при работе водогрейных котлов Vitoplex 100 на природном газе (после реконструкции)
6.5.6. Снижение выбросов загрязняющих веществ в атмосферу после перевода котельной на природный газ
6.6. Расчет показателей экономической эффективности
Заключение
Выводы
Приложения
Чертежи
1. Тепловая схема парового и водогрейных котлов (формат А1, cdw - компас 3D LT V12)
2. План котельной на отметке 0.000 (формат А1, cdw - компас 3D LT V12)
3. Аксонометрическая схема газоснабжения котельной (формат А1, cdw - компас 3D LT V12)
4. План, вид А, разрез 1-1 и аксонометрическая схема ШРП (формат А1, cdw - компас 3D LT V12)
5. Схема наружного газопровода (формат А1, cdw - компас 3D LT V12)
6. Продольный профиль газопровода (формат А1, cdw - компас 3D LT V12)
7. Принципиальная схема водоподготовки котельной (формат А1, cdw - компас 3D LT V12)
8. Схема обратноосмотической установки (формат А1, cdw - компас 3D LT V12)
9. Общий вид фильтрующего модуля (формат А1, cdw - компас 3D LT V12)
10. Общий вид обратноосмотической установки (формат А1, cdw - компас 3D LT V12)
11. Внешний вид обратноосмотической установки (формат А1, cdw - компас 3D LT V12)
12. Календарный план строительства газопровода, ввод газопровода, технико-экономические показатели (формат А1, cdw - компас 3D LT V12)
Спецификации
1. Тепловая и паровая схемы котельной
2. Аксонометрическая схема газопровода котельной
3. Принципиальная схема водоподготовительной установки
4. Газорегуляторный пункт
5. Наружный газопровод
6. Продольный профиль газопровода
7. Принципиальная схема обратноосмотической установки
8. Схема блока обратноосмотической установки
9. Фильтрующий модуль
10. Фильтрующий модуль
11. Внешний вид обратноосмотической установки
Реконструкция котельной с целью перевода ее на природный газ и повышения надежности работы. Дипломная работа. Образец электронного документа.
- 27000 руб.
Артикул:
CN1177
- Есть в наличии
Представленная выпускная квалификационная работа посвящена решению актуальных технических задач: переводу котельной на природный газ и реконструкции ее системы водоподготовки с целью повышения качества питательной воды. Работа выполнена в соответствии с заданием кафедры на дипломное проектирование. Работа содержит 119 листов, состоит из шести разделов и двенадцати чертежей формата А1. В дипломном проекте содержится 29 рисунков и 28 таблиц.
В первом разделе на основании проведенного анализа работы котельной были выявлены существующие недостатки и принято решение о необходимости реконструкции оборудования котельной. На основании расчета тепловых нагрузок потребителей был определен годовой расход газа, рассчитан диаметр газопровода котельной и проведена оценка потерь давления в нем. Также приведено описание ШРП и наружного газопровода. Дипломант обосновала выбор современных комбинированных горелок для парового и водогрейных котлов. Для хранения резервного топлива предусмотрен склад дизельного топлива.
В работе в качестве альтернативы ионитным фильтрам водоподготовительной установки предлагается установить современную обратноосмотическую установку, вырабатывающую высококачественную обессоленную воду. Приведена схема установки и выбор типа мембран, подобрано необходимое оборудование, а также рассчитаны состав и объем концентрата и пермеата.
Раздел «Автоматика» посвящен выбору и описанию системы автоматического регулирования и защиты комбинированных горелок, а также системы пожаротушения котельной. Произведен выбор сигнализатора наличия загазованности и угарного газа в помещении котельной. Графическая часть и пояснительная записка выполнена в соответствии с требованиями ЕСКД на высоком уровне.
В разделе «БЖД» были рассмотрены возможные опасные и вредные производственные факторы, сопутствующие технологическому процессу сварки стального газопровода, а также способы их устранения.
В разделах «Экономическая часть» был произведён расчёт возможного экономического эффекта от реконструкции и срока окупаемости проекта и представлены соответствующие результаты расчёта, приведена оценка выбросов загрязняющих веществ в окружающую среду.
СодержаниеТитульный лист
Задание ВКР
Календарный план
Введение
1. Газоснабжение и реконструкция системы водоподготовки котельной
1.1. Анализ эффективности работы котельной
1.1.1. Основное оборудование котельной и режимы его работы
1.1.2. Описание схемы водоподготовительной установки
1.1.3. Недостатки существующей котельной. Постановка задания на проектирование
1.1.4. Выводы
1.2. Определение необходимого расхода газа. Схема наружного газопровода высокого давления
1.2.1. Расчет теплопотребления группы зданий от котельной
1.2.2. Определение расхода газа
1.2.3. Описание схемы наружного газопровода высокого давления
1.3. Разработка внутреннего газопровода котельной. Выбор комбинированных горелок для котельных установок
1.3.1. Описание ГРП котельной
1.3.2. Разработка системы внутреннего газопровода котельной. Расчет допустимого диаметра газопровода
1.3.3. Выбор комбинированных горелок для водогрейных и парового котла
1.3.4. Выбор резервуаров для хранения резервного дизельного топлива
1.4. Разработка схемы водоподготовительной установки котельной на основе обратноосмотического метода обработки воды
1.4.1. Описание схемы
1.4.2. Выбор типа фильтрующих элементов и определение состава концентрата и пермеата
1.5. Выбор вспомогательного оборудования схемы водоподготовки
1.5.1. Выбор аэрационной колонки и насыпного фильтра для обезжелезивания воды
1.5.2. Выбор обеззараживающей установки, фильтров тонкой очистки и подогревателя исходной воды перед ООУ
1.5.3. Выбор насосов высокого давления для ООУ и обессоленной воды
1.5.4. Выбор бака обессоленной воды
1.5.5. Компоновка оборудования ВПУ
2. Автоматика
2.1. Система автоматического управления и защиты комбинированных горелок Weishaupt
2.1.1. САУиЗ комбинированных горелок Weishaupt типа GL8/0-D
2.1.2. САУиЗ горелки Weishaupt (M) типа RGL11/1-D
2.2. Принцип работы и описание оборудования САУиЗ горелок Weishaupt
2.2.1. Регулятор давления газа типов 4/1 и 5/1
2.2.2. Двойной магнитный газовый клапан DMV горелок Weishaupt
2.2.3. Реле давления газа (мин. и макс.) горелок Weishaupt
2.2.4. Автоматический контроль герметичности VPS 504 горелок Weishaupt
2.2.5. Контроль пламени горелок Weishaupt
3. Безопасность жизнедеятельности
3.1. Перечень работ при монтаже стального газопровода среднего давления в помещении котельной
3.2. Опасные вредные производственные факторы при производстве работ по монтажу стального газопровода среднего давления в помещении котельной
3.3. Разработка мероприятий по обеспечению безопасности при производстве работ по сварке газопровода котельной
3.4. Мероприятия по обеспечению промышленной безопасности, предупреждению аварий и локализации их последствий при эксплуатации котельной
4. Технология строительно-монтажных работ
4.1. Монтаж внутреннего газопровода котельной
4.2. Технологическая карта ручной дуговой сварки газопровода, работающего при давлении до 1,2 МПа
5. Управление в строительстве
5.1. Общие положения
5.1.1. Назначение проекта производства работ и его состав
5.1.2. Организационно - строительная схема строительства
5.2. Расчет объемов работ
5.3 Расчет трудоемкости работ
5.4. Календарный план строительства
5.5. Технико-экономические показатели
6. Экономика строительства
6.1. Общие положения
6.2. Состав и виды сметной документации
6.2.1. Локальные сметы
6.2.2. Объектная смета
6.3. Расчет сметной стоимости
6.4. Оценка экономического эффекта при переводе котельной на природный газ
6.4.1. Сравнение затрат на топливо
6.4.2. Сравнение затрат на топливо реконструируемой котельной по при работе на дизельном топливе и газе
6.5. Оценка воздействия выбросов загрязняющих веществ на окружающую среду до и после реконструкции котельной
6.5.1. Выбросы загрязняющих веществ при сжигании дизельного топлива паровым котлом LOOS (существующий)
6.5.2. Выбросы загрязняющих веществ при работе парового котла LOOS на резервном дизельном топливе (после реконструкции)
6.5.3. Выбросы загрязняющих веществ при работе парового котла LOOS на природном газе (после реконструкции)
6.5.4. Выбросы загрязняющих веществ при работе водогрейных котлов Vitoplex 100 на резервном дизельном топливе (после реконструкции)
6.5.5. Выбросы загрязняющих веществ при работе водогрейных котлов Vitoplex 100 на природном газе (после реконструкции)
6.5.6. Снижение выбросов загрязняющих веществ в атмосферу после перевода котельной на природный газ
6.6. Расчет показателей экономической эффективности
Заключение
Выводы
Приложения
Чертежи1. Тепловая схема парового и водогрейных котлов (формат А1, cdw - компас 3D LT V12)
2. План котельной на отметке 0.000 (формат А1, cdw - компас 3D LT V12)
3. Аксонометрическая схема газоснабжения котельной (формат А1, cdw - компас 3D LT V12)
4. План, вид А, разрез 1-1 и аксонометрическая схема ШРП (формат А1, cdw - компас 3D LT V12)
5. Схема наружного газопровода (формат А1, cdw - компас 3D LT V12)
6. Продольный профиль газопровода (формат А1, cdw - компас 3D LT V12)
7. Принципиальная схема водоподготовки котельной (формат А1, cdw - компас 3D LT V12)
8. Схема обратноосмотической установки (формат А1, cdw - компас 3D LT V12)
9. Общий вид фильтрующего модуля (формат А1, cdw - компас 3D LT V12)
10. Общий вид обратноосмотической установки (формат А1, cdw - компас 3D LT V12)
11. Внешний вид обратноосмотической установки (формат А1, cdw - компас 3D LT V12)
12. Календарный план строительства газопровода, ввод газопровода, технико-экономические показатели (формат А1, cdw - компас 3D LT V12)
Спецификации
1. Тепловая и паровая схемы котельной
2. Аксонометрическая схема газопровода котельной
3. Принципиальная схема водоподготовительной установки
4. Газорегуляторный пункт
5. Наружный газопровод
6. Продольный профиль газопровода
7. Принципиальная схема обратноосмотической установки
8. Схема блока обратноосмотической установки
9. Фильтрующий модуль
10. Фильтрующий модуль
11. Внешний вид обратноосмотической установки
Отзывы покупателей